About SCL
Learn More About SCL
Stellantis Construction Ltd was founded with a clear vision to redefine building and project management .Our mission has been to change the perception of builders by putting integrity and communication at the heart of everything we do. With Stellantis, every client is involved throughout the process, from initial consultation to final handover, ensuring complete clarity and peace of mind. Our focus is always on flawless execution. By bringing together a dedicated team of in-house specialists, we manage every project seamlessly, on time, and within budget, without ever compromising on quality.
Stellantis Construction Ltd has delivered residential and commercial projects, earning a reputation as trusted and respected design and build companies. Our portfolio includes bespoke loft conversions, house extensions, full refurbishments, new builds, and roofing services — tailored to suit a wide range of budgets while maintaining exceptional standards. With a growing base of satisfied clients and strong word-of-mouth recommendations, we pride ourselves on long-lasting relationships and an impeccable record for customer satisfaction.
We specialise in all aspects of construction, from bespoke design-and-build solutions to a full spectrum of property transformations. At Stellantis Construction Ltd, we don’t just build homes — we create spaces designed for modern living, with craftsmanship and detail that stand the test of time. Explore our case studies to see completed projects to learn more about how we can bring your vision to life.
New Builds
Wraparound Extensions
Full House Refurbishments
Roofing Services
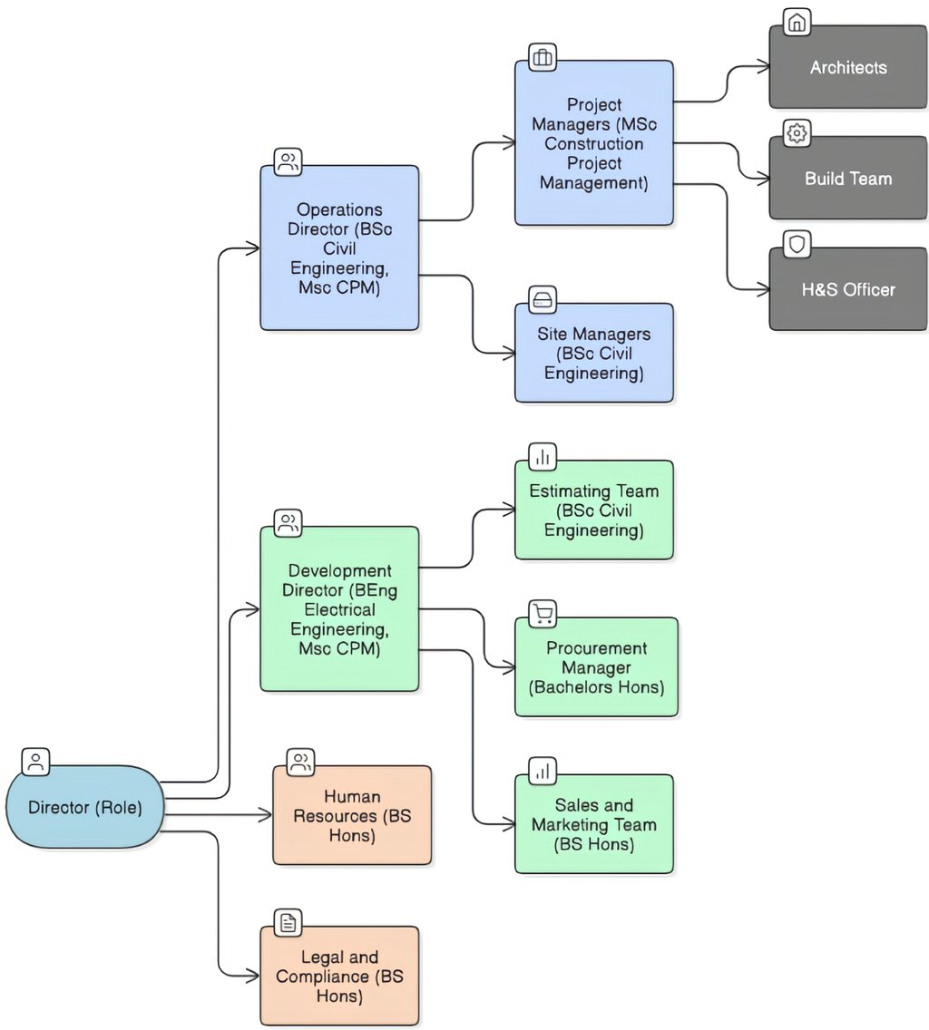
Our Team Structure




Our Development Director
Bilal Khalid – Leading Sustainable Construction in the UK
Bilal Khalid is driving a new era of innovation and sustainability in the UK construction industry. With extensive experience in residential, commercial, and data center developments, Bilal has positioned Stellantis as a trusted name for delivering high-quality, future-ready projects.
Bilal combines technical expertise with strategic leadership, ensuring every project is delivered on time, within budget, and to the highest standards. His track record includes London housing developments, commercial extensions, and international data centre infrastructure projects such as Vantage FRA22 in Frankfurt.
Technical Excellence
His strengths include:
Electrical & mechanical infrastructure coordination
Construction project management
Sustainable design integration
Client-focused consultancy
Sustainability is central to Bilal’s approach. Under his leadership, Stellantis promotes:
Energy-efficient building methods
Eco-friendly materials
Green architectural solutions aligned with the UK’s net-zero goals